Esta es una iniciativa del profesor de Tecnología con la finalidad de que tanto alumnos como padres de familia puedan ver en tiempo real las actividades de la materia al mostrar el registro de clase.
Se recomienda descargar la aplicación Hojas de cálculo de google para que se muestre de forma correcta, además de colocar el celular de forma horizontal, no es obligatorio descargarla pero tendrán una mejor vista de la información.
Haz clic en la imagen para ver el registro digital…
SEGUNDO PERIODO
PRIMER PERIODO
REGISTRO Y ACCESO A CODE.ORG
Sección: CQXYTR
BLOQUE 3
REGISTRO Y ACCESO A SCRATCH
CLASE DE:
ACTIVIDAD 15
Actividad sobre tus gustos, esta actividad muestra 3 gustos de una persona, debes escribir y entender lo que hace cada instrucción y hacer tu propia actividad con tu avatar y tus propios gustos, toma sólo como ejemplo estos gustos.
ABBY:

BASEBALL:

FISH:

GUITAR:

ACTIVIDAD 12

ACTIVIDAD 13

ACTIVIDAD 11
Multiplicaciones

ACTIVIDAD 9
Interacción con el personaje

ACTIVIDAD 8
Movimiento por la pantalla con las flechas

ACTIVIDAD 7
Dibujo de un triángulo

ACTIVIDAD 5

ACTIVIDAD 1

ACTIVIDAD 2

ACTIVIDAD 3

ACTIVIDAD 4

BLOQUE 2
PRACTICA 3
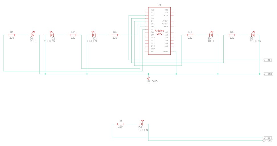
COMPONENTES

ESQUEMA

CIRCUITO

PROGRAMACIÓN

PRACTICA 2



ACTIVIDAD 1

ACTIVIDAD 2

ACTIVIDAD 3

ACTIVIDAD 4


ACTIVIDAD 5
EL MÉTODO CIENTÍFICO
ACTIVIDAD 6

ACTIVIDAD 12



ACTIVIDAD 10


PRACTICA 1



1.3.- Materiales
ACTIVIDAD 5
ACTIVIDAD 6
ACTIVIDAD 7
1.2.- Ética en la creación y uso de robótica



TEMAS IMPORTANTES – DIAGNÓSTICO
Si alguien después del repaso que se hizo de operaciones básicas siente que sigue batallando, aquí están videos desde donde pueden seguir practicando cada tema. Saludos!!!






